06. Feb 2017
Neuentwicklung der Spülklappen für Ihre Schubzentrifugen
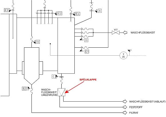
Es ist allgemein bekannt, dass Schubzentrifugen periodisch gespült werden müssen. Im Normalbetrieb bauen sich mit der Zeit Kristallrückstände in der Zentrifuge auf, welche schlussendlich zu Betriebsstörungen führen könnten. Aus diesem Grund muss die Zentrifuge in regelmässigen Intervallen gespült werden, um diese Rückstande aufzulösen und wegzuspülen. Für diesen Vorgang sind die Ferrum Schubzentrifugen mit mehreren Spülanschlüssen ausgerüstet, welche alle Stellen im Produktraum effizient und mit geringen Spülflüssigkeitsmengen reinigen können.
Es ist jedoch nicht zu vermeiden, dass ein Teil dieser Spülflüssigkeit in die Region des Feststoffaustritts gelangt. Um dies auf elegante Art zu vermeiden, hat Ferrum eine neue Serie von Spülklappen entwickelt, welche während dem Spülen die in den Feststoffaustrag gelangende Spülflüssigkeit umlenkt und ableitet.

Die Spülklappen sind für alle Ferrum Schubzentrifugen erhältlich und für alle gängigen Werkstoffe verfügbar. Das Auf- und Zuschwenken der Klappe erfolgt manuell mit Handrad oder automatisiert mit Antriebsmotor. Zur Spülklappe kann Ferrum auch einen geeigneten Kompensator mit Leitkanal anbieten, welcher die vorhandenen lateralen und axialen Bewegungen sowie einen leichten Versatz von Folgekomponenten auszugleicht.


Für weitere Informationen melden Sie sich bitte beim Länderverantwortlichen bei Ferrum unter Kontakt Verkauf Neumaschinen in Zusammenhang mit einer neuen Zentrifuge oder unter Kontakt Kundendienst für einen Umbau an einer bestehenden Zentrifuge. Wir freuen uns auf Ihrem Anruf.
Mehr Interessantes zu 'Ferrum Zentrifugentechnik' finden Sie hier.